欢迎来到好门好窗!
搜产品
搜公司
搜资讯
切换导航
网站首页
新闻资讯
直播
品牌推介
线上窗博会
全屋整装
技术交流
招商代理
人才招聘
当前位置:
首页
»
资讯
»
电子杂志
» 正文
标准全文 | GB/T 29737-2013 建筑门窗防沙尘性能分级及检测方法
时间:2021-03-17 | 来源:门窗二三事 | 阅读量:2912 次
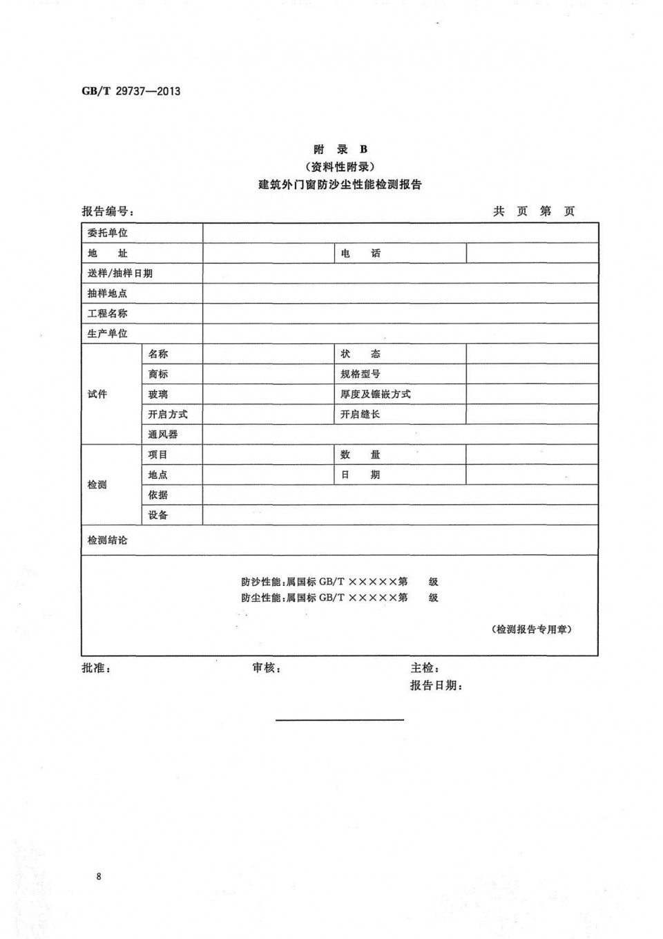
本标准规定了建筑门窗防沙性能和防尘性能的术语和定义、分级、检测装置、检测准备、检测步骤、结果评定及检测报告。本标准适用于建筑外门窗防沙尘性能的分级及实验室检测。检测对象只限于外门窗试件本身,不涉及外门窗与围护结构之间的连接部位。
文章来源:门窗二三事
免责声明:
凡注明来源本网的所有作品,均为本网合法拥有版权或有权使用的作品,欢迎转载,注明出处。非本网作品均来自互联网,转载目的在于传递更多信息,并不代表本网赞同其观点和对其真实性负责,如转载涉及版权等问题,请联系我们,我们将及时改正或删除,谢谢!
上一篇:
套装门安装方法 套装门选购技巧
下一篇:
【导读】装修、选材常见问题攻略大全
热门资讯
门窗保养好了,再用十年都不怕!
优雅端庄的仿古门窗,带给你不一样的感觉
三招教你如何选择断桥铝门窗的60/70/80/108系列型材?别再上当了!
现在的年轻人 为何都越来越喜欢推拉门?
2.0超甲级安防系统 | 鸿创安全门2021微信图册
怎样判断断桥铝门窗真假?优劣质断桥铝门窗有哪些不同?
学会这几个门窗布局小技巧 让你的小家与众不同!
“门窗系统”和“系统门窗”有什么区别?
坚美定制丨祖国幅员辽阔 选门窗也讲究因地制宜
伏击式营销,成就家居品牌与奥运的“天作之合”
精英访谈
【精英人物】山东华建铝业集团吕世伟荣获“国家首席信息官”殊荣
家国情怀一肩挑,壮心不已志千里——西飞幕墙董事长彭进本
【讲述】沃伦门窗总经理车晓娜:以沃伦之名,守护万千家庭
好门好窗好故事||姜成爱:门窗幕墙行业发展的见证者
【人物】最美门窗外贸逆行者-门赢公司总经理雷莉莉
“精益管理”与“智能制造”如何协同作战